原文标题:美的砸140亿回购股票!铜价飙涨毛利承压,股价跌超15%
本文摘要:2月23日晚间,美的集团发布《关于回购部分社会公众股份方案的公告》,内称拟回购数量不超过10,000万股且不低于5,000万股,预计回购金额不超过140亿元。南都记者注意到,在今年春节前最后一个交易日,2月10日美的股价曾上涨至108元每股… …
本文关键词:,
正文:
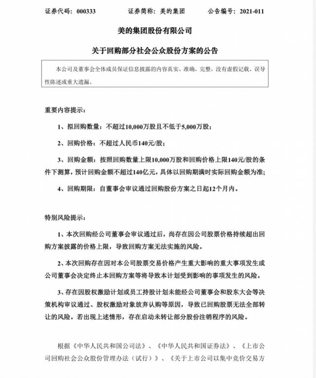
2月23日晚间,美的集团发布《关于回购部分社会公众股份方案的公告》,内称拟回购数量不超过10,000万股且不低于5,000万股,预计回购金额不超过140亿元。
南都记者注意到,在今年春节前最后一个交易日,2月10日美的股价曾上涨至108元每股,达到其历史峰值。但是2021年春节后,美的股价却一路下滑,在2月23日曾一度跌破90元每股。截至2月23日收盘时,美的股价为90.94元,这也意味着在四个交易日内,美的集团股价下跌超过15%。
有消息人士表示,铜价上涨将使今年一季度美的集团的毛利率承压。
公开信息显示,2月22日,家电上游大宗原材料铜、铝的价格大幅上涨,铜价涨3760元/吨至67060元/吨;铝价涨320元/吨至16730元/吨。此外,南都记者获悉,近日,美的、格力、奥克斯、海信等多家知名家电品牌纷纷向经销商发布涨价通知书。
在2月23日收盘后,美的集团发布《关于回购部分社会公众股份方案的公告》。按照公告,美的将以自有资金回购公司股份,按照回购数量上限10,000万股和回购价格上限140元/股的条件下测算,预计回购金额不超过140亿元。回购股份的种类为本公司发行的A股股票,拟回购股份数量的上限为10,000万股,占公司目前总股本约1.4202%,具体回购股份的数量以回购期满时实际回购的股份数量为准。
据披露,回购的股份将全部用于实施公司股权激励计划及/或员工持股计划。公司如未能在股份回购完成之后36个月内实施前述用途,未使用部分将履行相关程序予以注销。
2月23日,南都记者就此次回购股份是否因为近日股价下滑一事采访美的集团方面,但是截至发稿时,美的集团方面仍未有相关回应。
采写:南都记者 孔学劭
本文作者:南方都市报,转载本文请注明作者出处~

微信扫一扫打赏
支付宝扫一扫打赏
