中船防务股票(中船防务股票股吧)
来源:第一财经
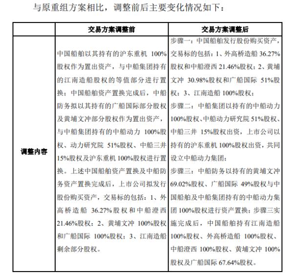
中国船舶8月14日发布公告称,在中船集团与中船重工正在筹划战略性重组背景下,为有利于加快推进市场化债转股及船舶行业战略重组,拟对原方案的实施步骤进行优化调整。调整后方案三个步骤实施完成:
步骤一:中国船舶拟向中船集团、中船投资、工银投资、交银投资、国家军民 融合产业投资基金有限责任公司、国华基金、农银投资、国新建信基金、中银投资、东富国创、国发基金发行股份购买上述11名交易对方合计持有的江南造船100%股权;拟向中船集团、华融瑞通、新华保险、结构调整基金、太保财险、中国人寿、人保财险、工银投资、东富天恒发行股份购买上述9名交易对方合计持有的外高桥造船36.2717%股权和中船澄西21.4598%股权;拟向华融瑞通、中原资产、新华保险、结构调整基金、太保财险、中国人寿、人保财险、工银投资、东富天恒发行股份购买上述9名交易对方合计持有的广船国际23.5786%股权和黄埔文冲30.9836%股权;拟向中船防务发行股份购买其持有的广船国际27.4214%股权。
步骤二:中船集团以持有的中船动力100%股权、中船动力研究院51%股权、中船三井15%股权出资,中国船舶以持有的沪东重机100%股权出资,共同设立中船动力集团。
步骤三:中船防务以持有的黄埔文冲69.02%股权、广船国际49%股权与中国船舶及中船集团持有的中船动力集团100%股权进行资产置换。
上述方案的三个步骤不互为前提。
此外,中船集团承诺在步骤一实施时同步启动步骤二;同时承诺待步骤一和步骤二实施完成后,六个月内启动步骤三,以消除中国船舶和中船防务的同业竞争。
原方案实施完成后,中国船舶将持有江南造船100%股权、外高桥造船100%股权、中船澄西100%股权、黄埔文冲100%及广船国际100%股权;根据目前的预估值,调整后方案三个步骤实施完成后,中国船舶持有江南造船100%股权、外高桥造船100%股权、中船澄西100%股权、黄埔文冲100%股权及广船国际67.64%股权,与原方案相比减少了广船国际32.54%股权。
同日,中船防务公告称,目前,公司重大资产重组项目调整的有关事项已核实完毕,公司已披露相关公告,公司股票于2019年8月15日开市起复牌。

微信扫一扫打赏
支付宝扫一扫打赏
