齐鲁财经 招商股票(招商股票行情)

招商股票(招商股票行情)

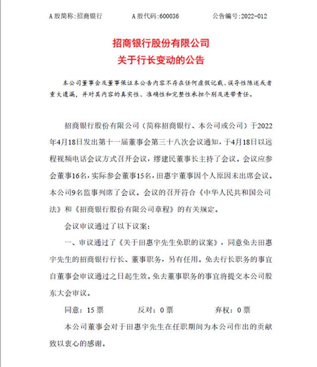
招商股票(招商股票行情)中新财经4月18日电 18日下午,招商银行发布公告称,董事会审议通过了《关于田惠宇先生免职的议案》,同意免去田惠宇的招商银行行长、董事职务,另有任用。免去行长职务的事宜自董事会审议通过之日起生效。董事会还审议通过同意由王良主持招商银行工作。田惠宇因个人原因未出席会议。4月18日,招商银行开盘不久即大跌超8%,上午股价曾一度跌停。招商银行报收43.39元/股,跌幅收窄为7.35%,当前市值约1.09万亿元,较前一交易日蒸发867.56亿元。(完)

招商股票(招商股票行情)

中新财经4月18日电 18日下午,招商银行发布公告称,董事会审议通过了《关于田惠宇先生免职的议案》,同意免去田惠宇的招商银行行长、董事职务,另有任用。

免去行长职务的事宜自董事会审议通过之日起生效。董事会还审议通过同意由王良主持招商银行工作。田惠宇因个人原因未出席会议。

4月18日,招商银行开盘不久即大跌超8%,上午股价曾一度跌停。招商银行报收43.39元/股,跌幅收窄为7.35%,当前市值约1.09万亿元,较前一交易日蒸发867.56亿元。(完)

本文来自网络,不代表齐鲁财经立场,转载请注明出处:https://oginku.com.cn/1768.html

作者: [db:作者]

发表回复

您的邮箱地址不会被公开。 必填项已用 * 标注

联系我们

联系我们

0898-88881688

在线咨询: QQ交谈

邮箱: email@wangzhan.com

工作时间:周一至周五,9:00-17:30,节假日休息

关注微信
微信扫一扫关注我们

微信扫一扫关注我们

关注微博
返回顶部